神农种业实验室张新友院士团队在花生小染色体起源与野生种基因组进化研究方面取得新进展
近日,神农种业实验室张新友院士团队在国际知名学术期刊Nature Communications(IF(2025)=15.7,中科院一区)上发表了题为“Originof small chromosome A08 and genome evolution of Arachis species”的研究长文。该研究利用染色体涂染技术和生物信息学分析,建立了栽培花生及其野生种的10个染色体部分同源群,解析了花生小染色体起源,揭示野生种基因组进化规律,创制了人工合成六倍体花生Am1612,为挖掘和利用花生野生种优异基因提供了关键理论、技术和材料支撑。

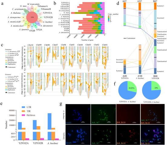
花生是重要的油料和经济作物。花生野生种蕴藏着丰富的抗性基因,是栽培种改良的重要基因资源库。但长期以来,花生属存在野生种间染色体部分同源群不明确、基因组间演化关系模糊等问题,严重制约了野生种优异基因的高效利用。针对上述问题,张新友院士团队利用单拷贝寡核苷酸探针库荧光原位杂交(FISH)技术,首次实现了花生栽培种及二倍体野生种A. duranensis和A. ipaensis的参考基因组染色体与显微观察染色体的一一对应,确立了野生种间染色体部分同源关系;成功完成了未知基因组二倍体野生种A. hoehnei端粒到端粒(T2T)完整基因组组装,获得无缺口的高质量基因组图谱,证实了A. hoehnei基因组是花生介于A、B基因组间的桥梁基因组;结合花生栽培种和野生种种间杂交亲和性分析、细胞学核型分析、叶绿体基因组及核基因组进化分析,发现A. hoehnei与A基因组野生种亲缘关系更为紧密,首次将其基因组命名为A'基因组;基于染色体和基因组结构变异分析,阐明了花生“小染色体”A08的起源形成机制:认为它是由B、F、K基因组物种的祖先基因组中7号与8号染色体经三次大片段易位形成原始A'08染色体,再经两次倒位和一次大片段缺失,最终形成现在的A08小染色体;基于上述研究,团队综合分析了野生种核型、叶绿体及核基因组进化关系,提出了花生野生种基因组进化模型,揭示了A'、A、B、F、K、H等基因组间的演化关系,为花生起源进化研究提供了新见解。此外,本研究还发现A. hoehnei高抗花生网斑病,通过豫花15号与A. hoehnei种间杂交成功创制了人工合成六倍体花生,为花生育种提供了新种质。

花生野生种比较基因组分析与基因组演化
Comparative genomic analysis and genome evolution
神农种业实验室杜培副研究员为该论文的第一作者,郑州大学生命科学学院付留洋副教授、博士生陈国权为论文的共同第一作者,张新友院士为通讯作者,南京农业大学亓增军教授为共同通讯作者。相关工作还得到了江苏师范大学韩永华教授、悉尼大学Robert McIntosh教授、郑州大学魏珍副教授提供的帮助和指导。该研究获得河南省联合基金(232301420025)、国家自然科学基金(32272153和32501918)、神农种业实验室一流课题(SN01-2022-03)、国家花生产业技术体系(CARS-13)、河南省花生产业技术体系(S2012-5)和花生育种创新团队(2024TD01)等项目的资助。
神农种业实验室花生遗传育种团队通过努力突破了花生远缘杂交育种多项技术瓶颈,近年来在野生种优异基因挖掘和应用领域取得了一系列重要进展,研究成果相继发表在Nature Communications(2026)、Crop Journal(2023,2025)和Theoretical and Applied Genetics(2025)等高水平学术期刊上。
微信登录
